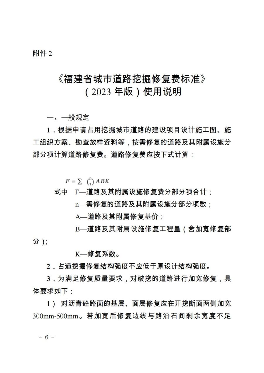
国务院
省政府
市人大
市政协
微信
|
闽政通
|
注册
注册
|
登录
登录
你好,{{loginInfo.showname}}
注销
网站支持IPV6
首页
政务公开
政府信息公开
最新文件
政府公报
人事信息
财政资金
重点领域信息公开
数据开放
数据发布
专题专栏
政策文件库
政策文件库
解读回应
回应关切
政策解读
图片解读
新闻发布会
办事服务
网上办事大厅
便民服务
权责清单
互动交流
智能问答
智能问答
12345便民服务平台
在线访谈
网上调查
民意征集
走进莆田
今天是:
搜索
搜索
关闭
历史搜索:
热门搜索:
关闭
长者模式
退出长者模式
无障碍浏览
当前位置:
首页
>
政务公开
>
重点领域信息公开
>
价格和收费
>
行政事业性收费(收费项目、依据、标准)
【行政事业性收费标准】《福建省城市道路挖掘修复费标准》(2023年版)
来源:市城市管理局
时间:2023-04-03 07:42
|
|
|
|
扫一扫在手机上查看当前页面
附件下载:
福建省住房和城乡建设厅关于颁发《福建省城市道路挖掘修复费标准》(2023 年版)的通知(闽建城〔2023〕5 号).pdf
相关链接:
评论
评论
关闭