
据介绍,此次修订以发扬人道主义精神,落实政府主体责任,鼓励公民、单位积极参与无偿献血,营造无偿献血良好社会氛围为原则,结合近年我国无偿献血发展新环境、新要求和历届表彰实践工作经验,保留《全国无偿献血表彰奖励办法(2014年版)》体系框架和主要内容,对部分奖项内容设置和评奖标准作出调整,进一步明确相关指标统计口径等。
其中,根据《志愿服务组织基本规范》调整了“无偿献血志愿服务奖”获奖标准(第八条),并将“造血干细胞捐献志愿服务时间”纳入评选条件。
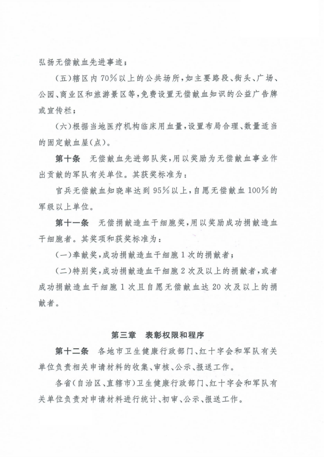
第八条 无偿献血志愿服务奖,用以奖励积极参与无偿献血和造血干细胞捐献志愿服务工作的个人。其奖项和获奖标准为:
“一星级”,无偿献血和造血干细胞捐献志愿服务累计时间达到100小时的志愿者;
“二星级”,无偿献血和造血干细胞捐献志愿服务累计时间达到300小时的志愿者;
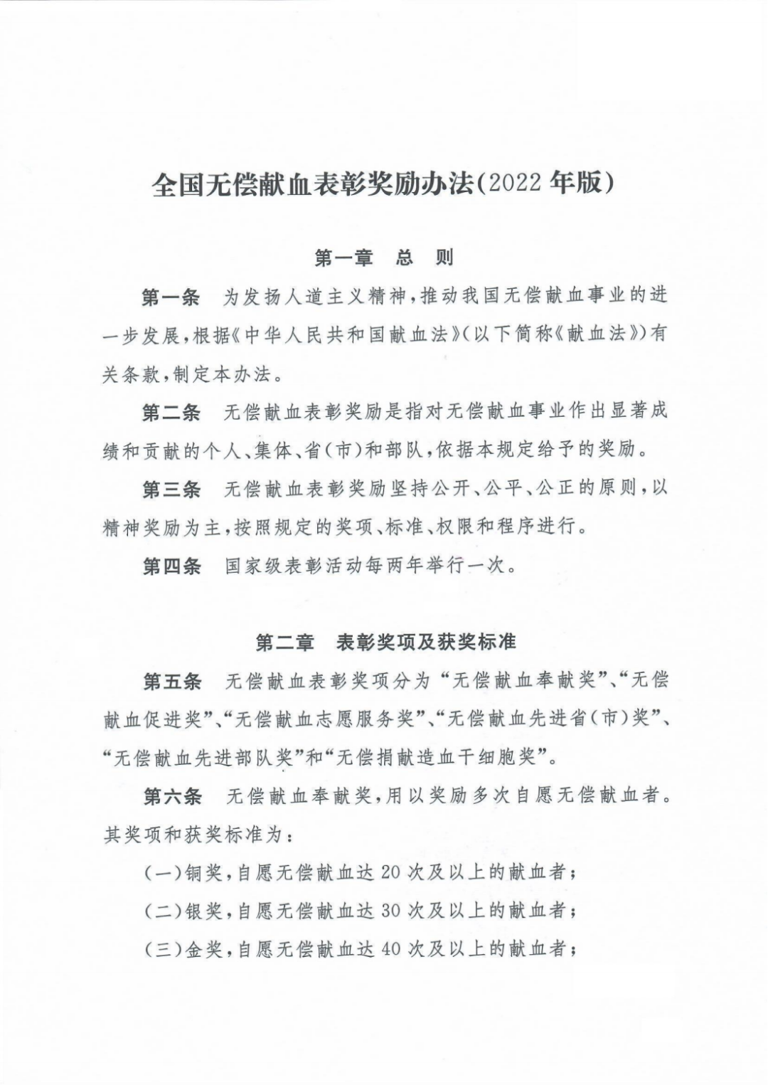
“三星级”,无偿献血和造血干细胞捐献志愿服务累计时间达到600小时的志愿者;
“四星级”,无偿献血和造血干细胞捐献志愿服务累计时间达到1000小时的志愿者;
“五星级”,无偿献血和造血干细胞捐献志愿服务累计时间达到1500小时的志愿者;
“终身荣誉奖”,无偿献血和造血干细胞捐献志愿服务时间超过10年且累计时间超过2000小时,或累计时间超过3000小时的志愿者。终身荣誉奖仅表彰一次。
修订背景
根据《献血法》和《全国无偿献血表彰奖励办法》有关规定,国家卫生健康委会同中国红十字会总会、中央军委后勤保障部卫生局每两年开展一次全国无偿献血表彰活动,表彰和奖励在无偿献血事业中做出显著成绩和贡献的个人、单位、省(市)和部队。自1998年《献血法》实施以来,全国已累计开展10次表彰,无偿献血奉献奖获奖人次逾180万,在鼓励更多社会公众参加无偿献血方面发挥了积极促进作用。为持续营造无偿献血良好社会氛围,拓展无偿献血招募工作模式,鼓励更多单位和个人参与无偿献血活动,我委会同中国红十字会总会、中央军委后勤保障部卫生局对《全国无偿献血表彰奖励办法(2014年版)》进行修订,形成《全国无偿献血表彰奖励办法(2022年版)》。
修订原则
以发扬人道主义精神,落实政府主体责任,鼓励公民、单位积极参与无偿献血,营造无偿献血良好社会氛围为修订原则,结合近年我国无偿献血发展新环境、新要求和历届表彰实践工作经验,保留《全国无偿献血表彰奖励办法(2014年版)》体系框架和主要内容,对部分奖项内容设置和评奖标准作出调整,进一步明确相关指标统计口径,并注重与近年出台或修订的相关法律法规、规范等做好衔接。
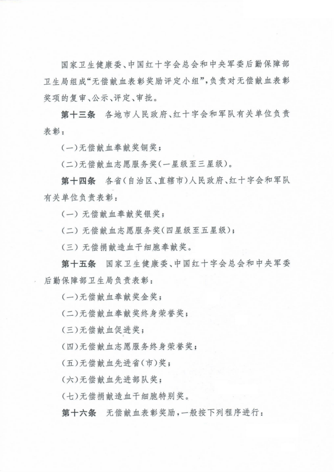
主要修订内容
修订后的《全国无偿献血表彰奖励办法(2022年版)》共五章二十七条,主要修订内容包括:
一是增加“无偿献血奉献奖终身荣誉奖”奖项(第六条第四项),获奖标准为“累计获得无偿献血奉献奖金奖3次以上者”,终身荣誉奖仅表彰一次。
二是根据《志愿服务组织基本规范》(GB/T40143-2021)调整了“无偿献血志愿服务奖”获奖标准(第八条),并将“造血干细胞捐献志愿服务时间”纳入评选条件。
三是调整了“无偿献血先进省(市)奖”获奖标准(第九条第二项),在强调巩固定期献血者队伍的同时增加千人口献血率等指标,获奖省(市)应当在“表彰年度内,当地献血人群中定期无偿献血者比例或千人口献血率不低于全国平均水平”。
四是为增加表彰工作准确性,提升工作效率,减轻基层血站工作负担,明确表彰信息报送途径(第十七条),要求各地充分利用全国血液管理信息系统,通过系统平台实现表彰相关信息的申报、核对和确认。
五是进一步明确“定期无偿献血者”、“定期无偿献血者比例”和“千人口献血率”定义,明确统计口径,增加办法的可操作性和评价的科学性。
《全国无偿献血表彰奖励办法(2022年版)》全文








扫一扫在手机上查看当前页面