注意!
注意!
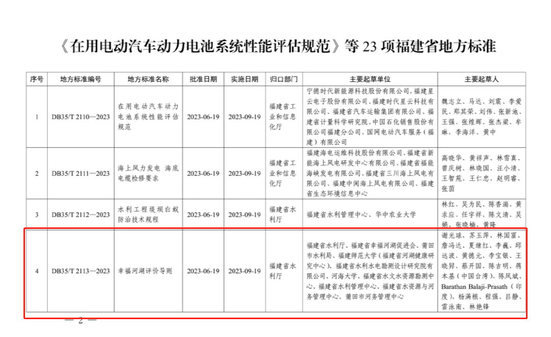
福建省地方标准《幸福河湖评价导则》
已于2023年9月19日起
正式实施
据悉,《幸福河湖评价导则》是由福建省水利厅牵头,福建省幸福河湖促进会、莆田市水利局参与制定,是全国首个出台《幸福河湖评价导则》的省级地方标准。

该《导则》,规定了幸福河湖评价的总体原则、评价指标、评价方法和评价程序,构建了河湖幸福指数测算方法,包括“安全河湖、健康河湖、生态河湖、美丽河湖、和谐河湖”5个一级指标,10个二级指标和若干个三级指标。评价指标设置体现了普适性与区域的差异性,能表征河湖与人之间的关系,比较符合福建的省情、水情与河湖管理实际。
根据《导则》,福建近年来做了一系列实践探索,仅2022年就以流域面积大于200平方公里的179条河流流域为对象,开展全域性河湖幸福评价,形成了全国首份省级全域性幸福河湖评价报告。
其中,幸福指数大于70.0分的三星级河流有170条,占比95%;幸福指数大于85.0分的五星级河流有31条,占比17.3%。面积在1000平方公里以上的10个流域,幸福指数均大于70.0分,其中莆田市木兰溪流域河湖幸福综合指数85.0分,为五星级流域。
以上评价结果,比较客观反映了福建河湖的幸福状况,也为各级河湖长及相关主管部门履行河湖管理保护职责提供较好的参考和支撑。
参加标准审查的专家认为,该《导则》的制定和实施,对于提升河湖幸福评价管理工作的规范化和标准化水平具有积极的促进作用,对维护福建省河湖生态系统健康,满足经济社会需求,服务河湖长制工作,支撑区域经济社会高质量发展,促进生态文明建设具有重要的意义。
扫一扫在手机上查看当前页面