国务院
省政府
市人大
市政协
微信
|
闽政通
|
注册
注册
|
登录
登录
你好,{{loginInfo.showname}}
注销
网站支持IPV6
首页
政务公开
政府信息公开
最新文件
政府公报
人事信息
财政资金
重点领域信息公开
数据开放
数据发布
专题专栏
政策文件库
政策文件库
解读回应
回应关切
政策解读
图片解读
新闻发布会
办事服务
网上办事大厅
便民服务
权责清单
互动交流
智能问答
智能问答
12345便民服务平台
在线访谈
网上调查
民意征集
走进莆田
教育领域
医疗卫生
社会保障
长者模式
退出长者模式
无障碍浏览
当前位置:
首页
>
公共服务平台
>
医疗卫生
>
国家免疫规划
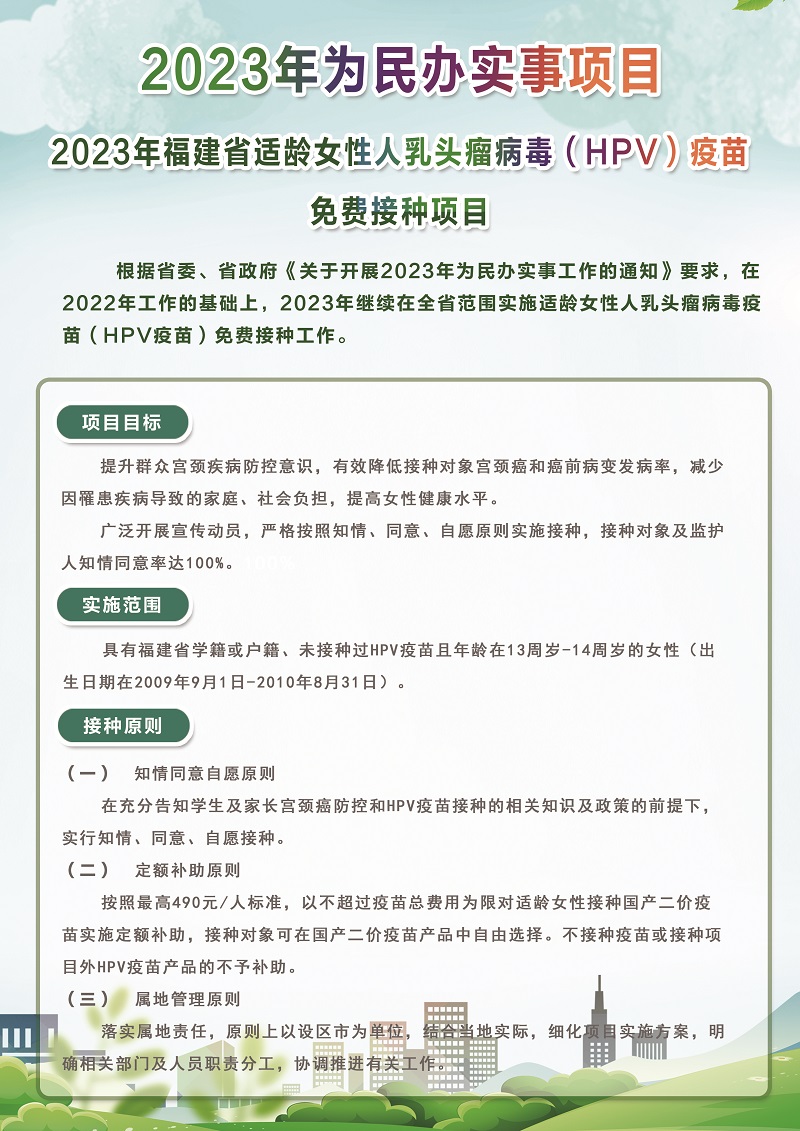
为民办实事项目丨2023年福建省适龄女性人乳头瘤病毒(HPV)疫苗免费接种项目
发布时间:2023-07-26
|
来源:莆田市卫生健康委员会
|
|
字号:
大
中
小
|
|
|
扫一扫在手机上查看当前页面
评论
评论
关闭
附件下载
2023年HPV疫苗-印刷品.zip