教育领域

医疗卫生

社会保障

长者模式 无障碍浏览

养老服务机构备案办事指南

发布时间:2020-11-16| 来源:本网|
| 字号: | 已收藏 未收藏 未收藏 | 打印| 分享
分享到微信 分享到微博 分享到QQ空间

一、适用范围 

本标准规定了莆田市内养老服务机构备案的事项名称、事项类别、申请对象、事项性质、设定依据、权力来源、实施部门、申请条件、年审批数量限制、申请材料、申请方式、办理流程、办理时限、特殊环节、收费情况、结果名称及送达方式、办理地点、办理时间、联系电话、监督投诉渠道。

本标准适用于莆田市内养老服务机构备案的办理。

二、事项性质

其他行政权力。

三、办件类型

即办件。

四、申请对象

办理法人登记后的养老服务机构。

五、主题分类

法人——其他

六、设定依据

《中华人民共和国老年人权益保障法》(修订后于2018年12月29日公布实施)《中华人民共和国老年人权益保障法》  第四十三条 设立公益性养老机构,应当依法办理相应的登记。设立经营性养老机构,应当在市场监督管理部门办理登记。养老机构登记后即可开展服务活动,并向县级以上人民政府民政部门备案。                                                                                                                                                                                           

七、行使层级

县级。

八、实施部门

(一)实施机构

县级民政部门。

(二)实施主体性质

法定机关。

九、申请条件和限制

(一)申请条件

1.取得养老机构登记证书;

2.有名称、住所、机构章程和管理制度;

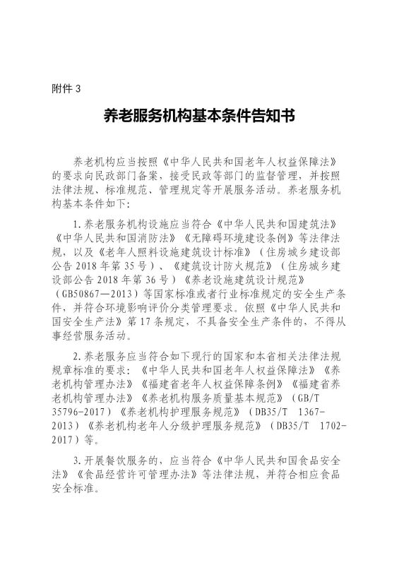
3.有符合养老机构相关规范和技术标准,符合国家环境保护、消防安全、卫生防疫等要求的基本生活用房、设施设备和活动场地 ;

4.有与开展服务相适应的管理人员、专业技术人员和服务人员;

5.有与服务内容和规模相适应的资金 ;

6.床位数在10张以上。

(二)数量限制

无。

(三)禁止性要求

无。

十、 申请材料

申请人把下列申请资料(见表1)送交办理部门:

 

 

1 申请材料

序号

提交材料名称

来源渠道

性质与数量

纸质/电子版

特定要求

1

设置养老服务机构备案书

申请人自备

原件

1份

纸质或电子版

 

依据范本格式,

其中《法人登记证书》通过电子证照系统获得

2

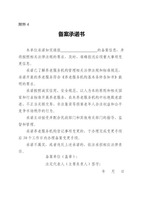
备案承诺书

申请人自备

原件

1份

纸质或电子版

3

开展连锁经营服务的,需提供各连锁经营服务点的名称、地址、主要负责人和联系方式

申请人自备

原件

1份

纸质或电子版

4

经办人不是法定代表人本人的,需持法定代表人的委托书,附经办人有效身份证件办理。

申请人自备

原件

1份

纸质或电子版

十一、申请方式

1.窗口申请;

2.网上申请,进入福建省网上办事大厅(www.fjbs.gov.cn)进行网上申报,提供全流程网上办理(在线申请、网上预审、网上受理、网上办结),申请人不用提交纸质申请材料,只须办结后领取结果。

十二、办理流程

(一)受理

1. 受理部门工作人员收到申请材料后当场做出受理决定。

2.所交材料不齐全或不符合法定要求的,当场退回申请人,并一次性告知修改意见。

(二)决定

在受理申请材料后,由受理民政局作出备案决定:

a)作出准予备案决定的,签发《设置养老服务机构备案回执》;

b)告知不予备案理由。

(三)流程图

详见附件。

十三、办理时限

(一) 法定时限

5个工作日。

(二)承诺时限

    材料齐全合法有效,当场办结

十四、特殊环节

无。

十五、收费情况

本服务事项不收费。

十六、结果名称及送达方式

1.结果名称:《设置养老服务机构备案回执

2.结果送达方式:办理窗口领取或邮寄送达。

十七、办理地址

养老服务机构备案实行属地受理模式,由所在地民政部门实行备案。

十八、办理时间

周一至周五上午8:00-12:00,下午14:30-17:30(夏季时调整为上午:8:00-12:00,下午:3:00-6:00)。

十九、联系电话及办公地点

仙游县:电话:0594-8259712;地址:莆田市仙游县鲤城街道坝垅社区清源东路2号

荔城区:0594-2292049地址:莆田市城厢区荔城中大道1998

城厢区:0594-8981302;;地址:莆田市城厢区荔城中大道1998

涵江区:0594-3310836地址:福建省莆田市涵江区新涵街涵城领域A座

秀屿区:0594-5850813地址:福建省莆田市秀屿区兴秀路1333号

北岸:0594-6976798地址:湄洲湾北岸经济开发区山亭镇山亭小区1号

湄洲岛:0594-5093807;地址:莆田市秀屿区湄洲镇湄洲北大道1566号 

二十、监督投诉渠道

中心管委会投诉电话:12345或0594-2658556。


附件:

 

扫一扫在手机上查看当前页面

附件下载附件下载